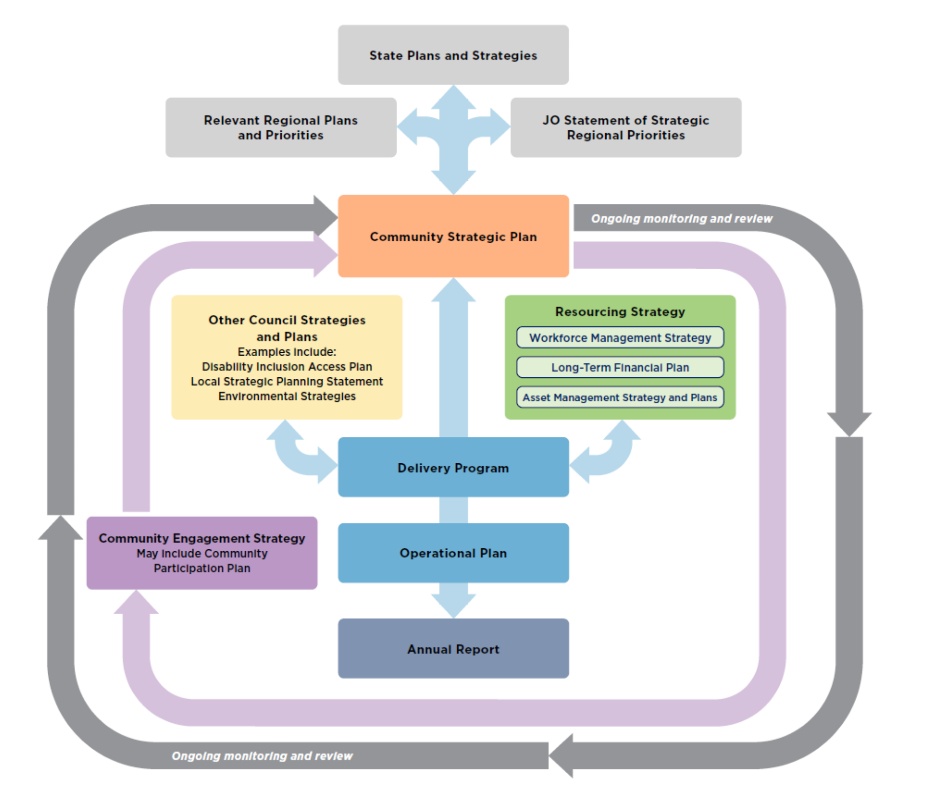
Integrated planning and reporting

The Integrated Planning and Reporting (IPR) framework is legislative reform for strategic planning under the Local Government Act 1993.  It requires Councils to develop specific strategic documents with our community, which reflect the priorities and aspirations of the community and report on Council’s activities and services delivery.

Plans-Strategies-Diagram-IPR-webpage.jpg

Council Strategic Plans

Plans and strategies outline the long-term directions Council has adopted for the future progress of the City.

View other Council Plans and Strategies here

Together Cessnock 2040 – Plan on a Page

Our Plan on a Page is a visual snapshot of the key objectives from our Community Strategic Plan (CSP) and the strategies outlined in our Delivery Program (DP).

Together Cessnock 2040 Plan on a Page

Community Strategic Plan (CSP)

The CSP is the highest level plan that a council will prepare. The purpose of this plan is to identify our community’s main priorities and aspirations for the future and strategies for achieving these goals. It must cover a minimum timeframe of 10 years.

The planning process considers challenges and opportunities which may affect our community, and the level of resources realistically available to achieve our community’s vision.

Our plan is structured around five desired outcomes identified during the community engagement and research:

1. LIVE – we are a connected, safe, and creative community.

2. THRIVE – we have a diverse and resilient economy.

3. PROTECT – we have a healthy and sustainable environment.

4. MOVE – we have accessible and reliable infrastructure, services and facilities.

5. LEAD – we have strong leadership and effective governance. 

Together Cessnock 2040 Community Strategic Plan

Delivery Program incorporating Annual Operational Plan (DPOP)

The DPOP serves as council’s commitment to translating the CSP into actionable steps over a four (4) year election period.

It outlines resource allocations, performance indicators, and a clear timeline for implementation. It is a statement of our commitment to our community. It must be directly linked to all our plans, projects, initiatives, and funding distributions.

Our DPOP, includes our Annual Operational Plan (OP) which is our yearly plan to implement specific operational actions that fulfill the long-term strategic goals identified by our Community in our CSP. It details the tasks to be undertaken and ensures each action is clear and achievable. The plan also includes a budget which outlines how funds will be allocated across our various service areas.

Delivery Program 2025-2029

Resourcing Strategy

The Resourcing Strategy is defined under Section 403 of the Local Government Act 1993 and is a combination of the following and identifies funding sources, budget planning, workforce assessment, and asset management identified in our CSP and DPOP:

  • Asset Management Strategy
  • Long Term Financial Plan
  • Workforce Management Strategy

This comprehensive approach ensures our council can sustainably manage its resources and meet community needs effectively.

Asset Management Strategy

The Asset Management Strategy (AMS) is prepared to assist Council in improving the way it delivers services from open spaces, cemeteries, swimming pools, recreational facilities and infrastructure including roads, bridges and stormwater networks.

Asset Management Strategy 

Long Term Financial Plan (LTFP)

Our LTFP assists with ensuring our community's long term goals and objectives expressed in our CSP are met. Our LTFP links directly with our DPOP.

Long Term Financial Plan

Workforce Management Strategy 2025-29 (WMS)

 Our WMS outlines our plan to develop and grow a workforce with capacity to inform and deliver our strategic direction.  It sets out fresh and innovative approaches to enable effective and efficient service delivery aligned with our Council Values - integrity, respect, teamwork, accountability and excellence.

Workforce Management Strategy

Annual Report (AR)

Our AR is council’s report to the community and stakeholders on our performance against the Actions set out in our DPOP as well as other statutory obligations. The AR is one of the key points of accountability between our council and our community. It also includes detailed financial statements illustrating our financial position.

Current Annual Report

State of Our City Report (SoOC)

The State of Our City Report is delivered to the second meeting of a newly elected council. It reviews the previous Council's 4-year term, assessing progress in relation to CSP. It not only showcases past achievements, but also serve as a crucial tool for the new council to reassess the CSP.

This State of Our City report is prepared in accordance with the Local Government Act 1993 and the Local Government (General) Regulation 2021

State of Our City Report

Disclaimer: If you would like to view a previous IPR document, please email council@cessnock.nsw.gov.au with the document name and year.